- 恩德里克破门 与亚马尔隔空对决
- 找中卫,迪马:国米在关注塔列雷斯的帕拉西奥斯和巴萨的法耶
- 斯卢茨基:我们需主动求变 陈晋一正在积极融入球队
- 姆巴佩对金球奖得主话题持谨慎态度
- 赫罗纳主席:我们想要埃里克-加西亚,但只有巴萨能决定他的未来
- 英超7队激战:抢夺4个欧冠名额!曼城锁定优势,2队命悬一线
- 金元足球助力国青选材面扩大 环境影响球员发展成关键因素
- 步行者大胜尼克斯32分 大比分追至2-2进天王山
手机: 15090159128
电话: 025-9675406
邮箱: admin@play-leisusport.com
地址: 湖南省湘潭市雨湖区先锋乡
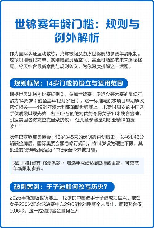
世界泳联暂不打算更改世锦赛参赛年龄规定
在竞技体育的世界里,天赋、努力与规则彼此交织,塑造出一代又一代的冠军与故事。随着新秀频频在国际舞台崭露头角,关于“天才运动员是否应该更早站上世界最高级别赛场”的争论也越来越激烈。在这样的背景下,世界泳联暂不打算更改世锦赛参赛年龄规定的态度,格外引人关注。这一决定不仅攸关少年选手的成长路径,也牵动着各国游泳队的布局、青训体系的设计以及公众对于“保护未成年运动员”与“尊重竞技公平”之间平衡点的重新思考。
要理解这一话题的核心,首先需要厘清一个关键问题 那就是世锦赛参赛年龄规定本身不仅是技术条款 更是价值取向的体现。当前的年龄门槛在很大程度上兼顾了两个维度 一方面保障运动员具备一定生理和心理成熟度 才能应对高强度的训练和比赛压力 另一方面又避免人为抬高门槛 打压真正具备世界水平的年轻选手的竞争机会。当世界泳联明确表示暂时不打算调整这一规定时 实际上传递出一个信号 即在现阶段 国际泳坛认为现行规则在“保护”与“机会”之间的平衡仍然大体合理 任何草率的修改都可能打破这一微妙的平衡。
从青少年发展视角看 年龄规定是保护也是门槛。在某些极端案例中 超龄训练和过早登上大赛舞台 会给未成年选手的身体带来不可逆转的损伤 肩关节过度磨损 激素水平紊乱 甚至长期疲劳综合征 都是游泳项目中常被提及的隐患。同样重要的是 心理压力往往比身体负担更难被察觉。一个十几岁的选手 在世锦赛这样的顶级赛场上 面对全球直播 媒体追逐 和来自国家队 赞助商 乃至家庭的期望 很容易陷入“非赢不可”的焦虑之中 一旦成绩不理想 便可能对自我价值产生严重怀疑 影响未来几年乃至一生的运动生涯。在这层意义上 保持相对稳健的参赛年龄门槛 是世界泳联在规则层面给青少年运动员增加的一道“保护垫”。

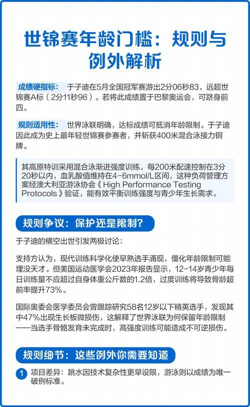
另一方面 竞技体育又天然崇尚“打破极限”的精神 这就使得“是否应该让更多天才少年提前参加世锦赛”成为一个绕不开的话题。从历史经验看 游泳项目中不乏“惊艳世界的少年冠军” 某些名将在不到十六七岁时 就能在世锦赛或奥运会游出世界纪录 成为新时代的象征。支持放宽年龄限制的一方通常强调两个观点 其一 只要医学评估和训练监控到位 年轻选手完全可以健康地应对大赛压力 其二 大赛经验本身是成长的催化剂 越早接触顶级赛场 越能缩短与世界强手之间的心理差距。然而 若将视野放宽 就会发现 能够成功“驾驭”过早成名的终究只是极少数 更多的案例是早早在青年阶段巅峰 随后因伤病 心理问题或动力耗尽而逐渐淡出主流视线 这也是世界泳联在权衡后选择“暂不更改”的重要现实背景。
从国际管理角度看 世界泳联的谨慎更多出自制度稳定性的考虑。任何关于世锦赛参赛年龄的微调 都会牵动各国选拔体系和青训周期的系统性调整 例如 青少年组与成年组之间的过渡年龄是否需要重划 国家队预备队的建设节奏是否要改变 青少年赛事在整个竞赛体系中的权重是否需要提高 等等。如果频繁调整规则 不仅会增加各国管理成本 也容易让教练和运动员无所适从 甚至可能引发“为适应新规而短期拔苗助长”的训练行为 与原本试图保护年轻运动员的初衷背道而驰。规则的稳定性 本身就是一种隐形的保护机制 它让各方能够在相对确定的环境下制定长期规划 而不是为了追逐每一次规则变化仓促应对。
值得注意的是 世界泳联选择“暂不调整”并不意味着忽视争议 反而更像是向外界释放一种“继续观察评估”的态度。一方面 过去几年 世界泳坛在体能监控 心理健康干预 反兴奋剂教育等方面都已有长足进步 青少年运动员的整体保障水平比十几年前显著提升 这为未来可能的规则微调提供了技术条件 另一方面 目前关于年龄规定的争论仍然缺乏足够大样本 且跨文化 可对比的长期研究数据 很难得出“放宽年龄一定优于维持现状”这样的结论。在证据尚不充分的阶段 保守往往比激进更负责任 这也是国际单项体育联合会在处理涉及未成年群体问题时普遍遵循的原则。
从教练与家长的角度切入 又能看到另一层现实考量。对于许多游泳强国来说 世界青年赛 大洲青年赛 以及各级别地区比赛 已经提供了相对完整的成才阶梯 在这些赛事中 青年选手可以逐步积累国际经验 而不必将世锦赛视为“成名唯一窗口”。一些经验丰富的教练甚至会刻意“压一压”成绩突出的少年 在训练中强调多项目能力与技术细节的打磨 而不是急于冲击绝对成绩和短期排名 正是因为他们清楚 真正漫长的 是十年以上的顶级竞技生涯 而不是某一次少年时期的高光表现。对于家长而言 即便渴望孩子能够早日站上世界舞台 也不得不面对现实 在当前规则框架下 再多的焦虑和推动 也无法改变年龄门槛 那还不如把精力放在帮助孩子形成健康的训练观和价值观上。
从某种意义上说 世锦赛参赛年龄规定更像是一条社会心理防线 它提醒舆论 与其不断追问“有没有更年轻的世界冠军” 不如反思我们是否给运动员足够的时间成长 是否能接受他们在人生不同阶段状态的起伏。在社交媒体高度发达的今天 一场大赛的失利可能在短时间内被放大解读 对尚未完全成熟的少年选手来说 每一次舆论风向的变化 都有可能成为难以排解的心理压力。因此 保持年龄底线 也是在为这些未来之星留出一段相对安静的积累期 让他们在进入世锦赛这样聚光灯最强的舞台前 先具备足够的自我认知和抗压能力。

当然 讨论“暂不更改”并不意味着否定改革空间 世界泳联未来仍然可能在若干具体层面进行更精细化的调整 比如 强化医学与心理评估机制 对接近年龄门槛的选手进行更严格的健康审查 引导各国在报名策略上更强调长期培养而非短期冲击 又如 在世锦赛期间完善心理辅导和恢复支持 为首次参赛的年轻选手提供专门的适应性服务 等等。这类“软性配套”往往比单纯调整数字性的年龄条款 更能体现对运动员个体的尊重和关怀 也更符合当代体育治理从“以成绩为中心”向“以人为本”转型的趋势。

综合来看 世界泳联暂不打算更改世锦赛参赛年龄规定 并不是对争议的回避 也不是对天才少年的“制度性压制” 而是基于现有事实 数据与治理经验做出的阶段性选择。在青少年保护 国际竞争格局 训练科学发展 以及社会舆论期待等多重因素交织之下 保持规则的相对稳定 同时通过配套措施不断优化运动员成长环境 或许是当下更为稳妥的路径。当我们关注某位年轻选手能否在更早的年龄参与世锦赛时 也许更应该追问的 是他们能否在十年后依然健康 自信 仍然愿意以热爱为动力 投入泳池与时间较量 这才是体育规则背后真正需要守护的价值。

