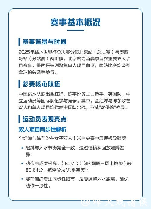
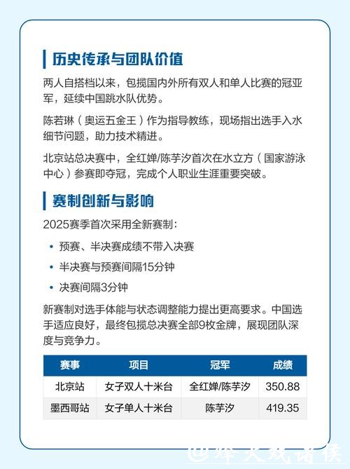
- 2026年最火的世界杯滚球平台推荐
- 皇马欲以2000万至2500万欧求购科纳特,利物浦坚持5000万欧要价。
- 世界杯焦点:中国队对战日本直播解析
- 晚旗报:狼队愿承担拉姆斯代尔大部分工资,阿森纳在权衡报价
- 泡泡娃童声演绎〈逐梦〉,点燃世运激情
- 前英格兰主帅埃里克森亲承自己身患癌症:可能最多还有一年
- 拉波尔塔:将采取线上方式进行会议,可以让更多人参与其中
- 帅惟浩梅开二度,中国U16男足U17亚洲杯预选赛首战告捷
手机: 15090159128
电话: 025-9675406
邮箱: admin@play-leisusport.com
地址: 湖南省湘潭市雨湖区先锋乡
全面解析世界杯比赛资讯
全面解析世界杯比赛资讯的正确打开方式
每逢世界杯临近 各类比赛资讯就像海潮一样涌来 转会传闻 伤病通告 战术演练 预选赛成绩 球星状态 乃至场外花絮 都在争夺球迷的注意力 然而 信息越多 越容易让人晕头转向 很多人以为刷屏就等于了解一切 却忽视了对资讯的梳理筛选和深度理解 想要真正看懂世界杯 不只是知道比分和进球者 更要学会从纷繁复杂的消息中 抓住影响比赛走向的关键因素 这正是世界杯比赛资讯需要被全面解析的原因所在
从赛程赛制入手构建世界杯资讯的整体框架

想系统理解世界杯资讯 先要有清晰的时间线和结构框架 世界杯赛程通常包括小组赛 淘汰赛 四分之一决赛 半决赛 到决赛 任何一条消息都可以被放到这条时间线中去理解 例如 小组赛阶段的资讯重点在于 分组形势 球队状态 体能调配 而到了淘汰赛 资讯的重心会转向 心理压力 临场应变 点球策略 如果缺少这个大框架 很容易把零散的新闻当成孤立事件 无法判断其真实价值 一些专业解读往往会从赛制出发 分析某队是走传统强强对话路线 还是签运较佳的上签路径 这类资讯对预测走势尤其关键
球队资讯解读阵容 战术 心理三个层面
世界杯比赛资讯中 最受关注的永远是各支球队的动态 但真正有价值的球队资讯 通常集中在三个层面 首先是阵容信息 包括大名单 最新伤病 首发预测 替补深度 例如 某支依靠边路进攻的球队 如果主力边锋在赛前两周确认伤缺 那么关于这则伤病的报道就不是普通新闻 而是会直接改变球队技战术选择的关键信号 其次是战术资讯 这类内容会通过主帅发布会 热身赛表现 技术统计等形式呈现 例如 某队从传统双前锋改打伪九号 就意味着中场控球和高位压迫的比重会明显增加 第三是心理层面 诸如更衣室气氛 队长发言 老将心态 以往交锋阴影等 虽然难以量化 却经常在关键比赛中起到决定作用
球员个人资讯从数据到状态再到角色定位
在世界杯资讯中 球星报道极易被放大 但想要科学评估某名球员的真实影响力 不能只看名气与历史荣誉 更要结合 近期数据 身体状态 战术角色 三个维度 首先是客观数据 如进球助攻 场均关键传球 抢断成功率 跑动距离等 这些是量化实力的基础 其次是状态资讯 包括赛季出场时间 是否经历伤停 回国家队前的连续比赛强度 等如果一名球星在俱乐部长期替补 再华丽的履历也很难立即在世界杯上打出巅峰表现 最后是角色定位 同一名球员在俱乐部可能是自由核心 到国家队却变成偏防守的后腰 若不注意这一点 单凭俱乐部表现来预估世界杯发挥 很容易发生误判 资讯解读的价值就在于将这些零散信息组合成一个立体的球员画像
数据类资讯帮助看懂比赛走势而不是取代观赛

随着足球数据分析的进步 世界杯资讯中大量出现 xG 进攻三区触球次数 逼抢强度 热区图等专业指标 这些数据能够揭示很多肉眼难以捕捉的趋势 比如 某队全场射门不多 xG 值却很高 说明他们在制造高质量机会方面效率极佳 但需要强调的是 数据是辅助理解而不是终极结论 例如 一支善于控球的技术型球队 在面对铁桶阵时可能拥有漂亮的控球率和传球成功率 却迟迟无法破门 单纯依赖数据难以解释心理焦躁和临场决策的变化 因此 更合理的做法是 将赛后技术统计与现场观感 评论员分析相结合 构建一个多维度的比赛理解框架
媒体资讯和舆论风向需要警惕情绪放大的偏差
世界杯期间 新闻报道和社交媒体会放大情绪波动 一场冷门就可能引发王朝崩塌或黑马奇迹的夸张论调 这类资讯的价值在于反映舆论氛围 但如果过度依赖 就会让人误以为情绪就是事实 例如 小组赛首战爆冷输球的传统强队 往往会在媒体口中被形容为更衣室失控 主帅失策 然而 冷静对比数据和战术表现 有时会发现只是射门运气不佳或者对手门将超常发挥 因此 在解析世界杯资讯时 需要刻意区分事实报道 观点评论 情绪宣泄三种不同类型的内容 只把第一类作为分析基础 将第二类当作参考 把第三类当作氛围了解即可
案例解析通过一场经典关键战理解资讯如何影响预判
以某届世界杯的一场八分之一决赛为例 赛前资讯普遍看好进攻火力更强的传统豪门 媒体大量渲染其锋线组合的身价和历史荣誉 但如果细致梳理各类比赛资讯 就会得到截然不同的判断 首先 伤病报告显示 这支豪门的核心后腰刚刚伤愈 体能不足 无法完成全场高强度逼抢 其次 数据类资讯指出 他们在小组赛场均被对手打出多次高质量反击 xG 失球数远高于控球率所能解释的范围 再次 战术报道提到 对手主帅特别强调要利用边路和二点球进行快速推进 并在热身赛中反复演练类似套路 如果把这些零散资讯拼合起来 就能预见到 豪门在控球的同时会暴露身后大片空间 一旦比分落后就容易被对手的防反牵着走 比赛结果的确是豪门被爆冷淘汰 这一案例说明 全面解析世界杯比赛资讯 能够显著提高对比赛走势的判断力 而不是只看名气做直觉选择

如何高效获取并筛选世界杯比赛资讯的实用路径

对于普通球迷来说 目标不是成为职业分析师 而是在有限时间里 尽量获取既准确又有用的世界杯比赛资讯 一个相对高效的路径是 首先锁定少数几个权威信息源 如官方公告 专业媒体 报道通常更注重事实和细节 其次 关注一部分战术分析或数据分析账号 用来理解比赛背后的逻辑 再配合适当的现场评论和赛后访谈 补上情绪和心理层面的内容 在阅读或收看资讯时 可以有意识地问自己三个问题 这条消息会实际影响比赛吗 它属于事实 数据 还是观点 有没有和其他信息形成印证或矛盾 这样的自我追问 能帮助你过滤噪音 聚焦关键资讯 缓解信息过载
从看热闹到看门道世界杯资讯解析的真正价值
当你逐渐学会在赛程框架下理解球队动态 在战术和数据的坐标系中定位球员表现 并能识别媒体报道中的情绪成分时 世界杯比赛资讯就不再是杂乱的新闻流 而是一幅不断被补充细节的全景图 你不再只是在等待比分和集锦 而是在赛前通过资讯分析预测可能的比赛脚本 在赛中利用实时数据和场上变化修正判断 在赛后通过复盘将零散的信息连成清晰的因果链 这种从看热闹到看门道的转变 正是全面解析世界杯比赛资讯所能带来的最大收获 也会让每一届世界杯 都成为一次更新自己足球认知的过程
